欢迎访问本网站!
搜索
学校主页
Toggle navigation
首页
团委概况
团委简介
组织机构
职责分工
品牌项目
工作动态
"五四”青年月
体育健身月
科技学术节
校园文化艺术节
挑战杯
各系风采
志愿实践服务
校园文化
自身建设
思想建设
组织建设
制度建设
青春模范
先进团支部
青年榜样
广软风采
每周团务
学科竞赛
社团建设
团刊
青年之声
通知公告
首页
>
通知公告
通知公告
通知公告
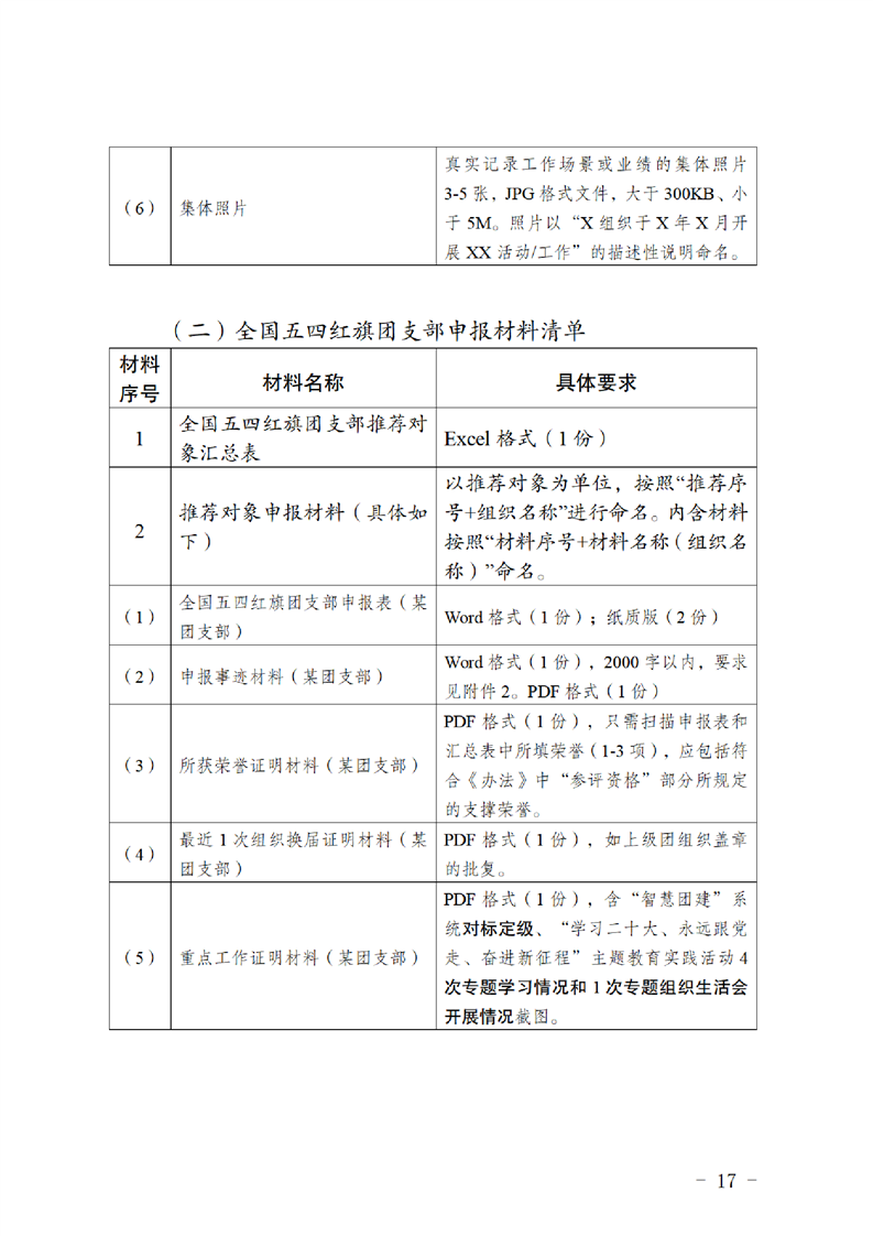
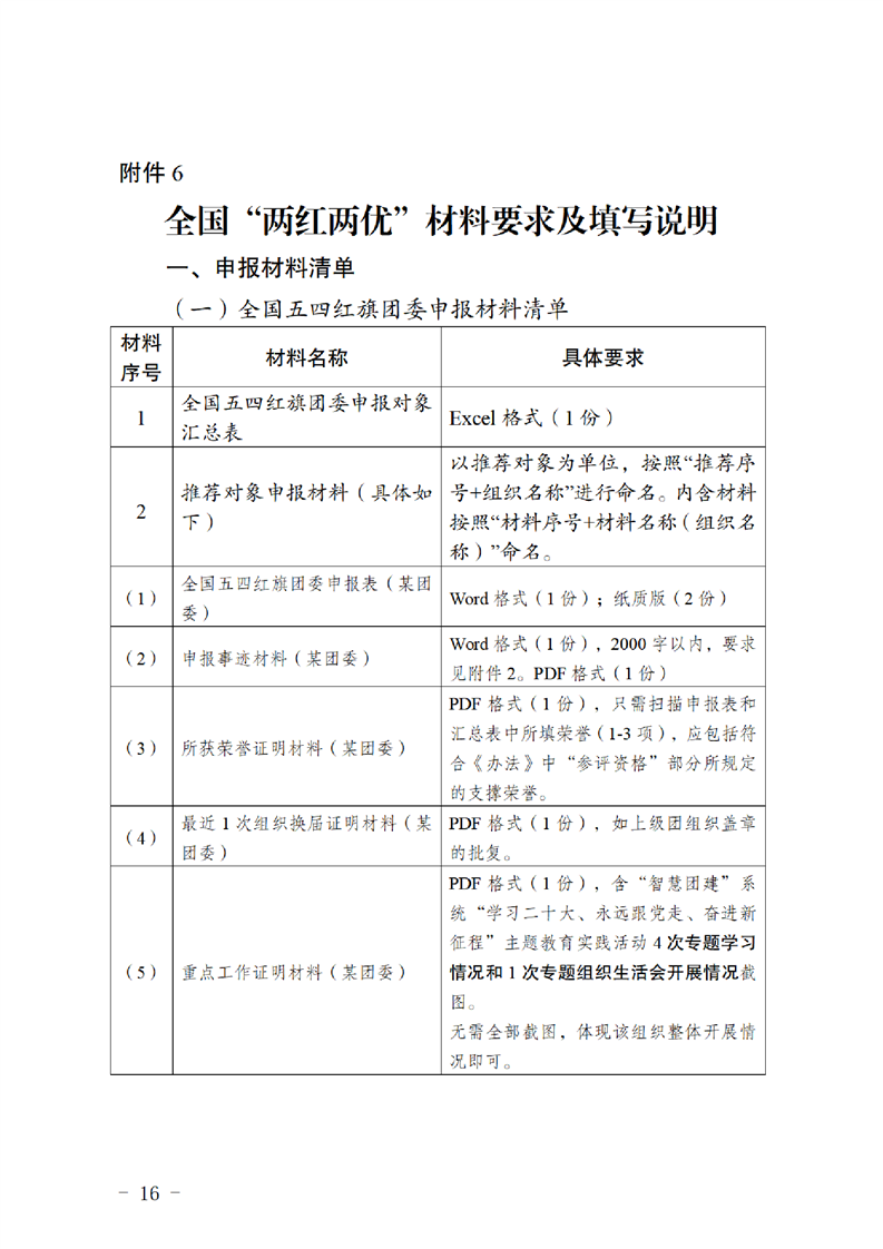
关于做好我校推荐年度全国“两红两优” 申报评选工作的通知
日期:2024-01-24 15:42:35 作者: 来源: 浏览量:
0
操作>>